Groupes ponctuels de symétrie
Un article du site scienceamusante.net.
(Redirigé depuis Tables de caractères)
Voici les tables de caractères des principaux groupes ponctuels de symétrie.
Dans les tables, ε désigne un nombre complexe précisé dans le tableau, et ε* désigne son conjugué complexe.
Malgré un soucis de relecture et re-relecture, il peut toujours persister une erreur quelque part. Soyez donc attentifs et merci de signaler toute erreur.
Version téléchargeable en PDF : Theorie_des_groupes.pdf (7,6 Mo) (dernière mise à jour du fichier : 18/04/2019)
Sommaire
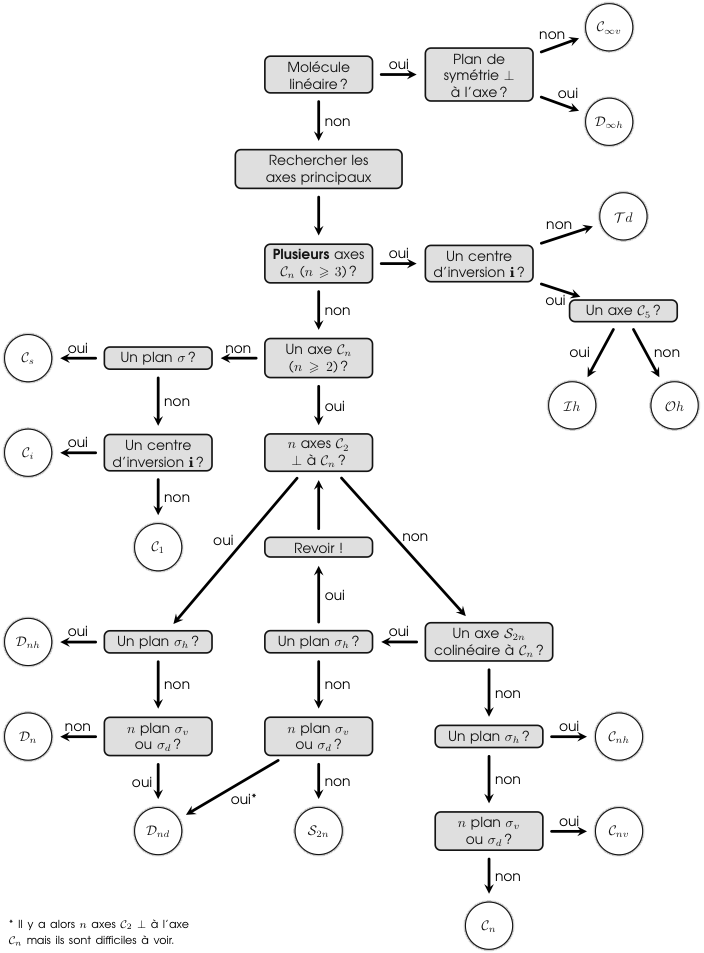
1 Recherche du groupe ponctuel de symétrie d'un objet

2 Groupes non axiaux
2.1 Groupe C1
2.2 Groupe Cs
2.3 Groupe Ci
3 Groupes Cn
3.1 Groupe C2
3.2 Groupe C3
3.3 Groupe C4
3.4 Groupe C5
3.5 Groupe C6
3.6 Groupe C7
3.7 Groupe C8
4 Groupes Dn
4.1 Groupe D2
4.2 Groupe D3
4.3 Groupe D4
4.4 Groupe D5
4.5 Groupe D6
5 Groupes Cnv
5.1 Groupe C2v
5.2 Groupe C3v
5.3 Groupe C4v
5.4 Groupe C5v
5.5 Groupe C6v
6 Groupes Cnh
6.1 Groupe C2h
6.2 Groupe C3h
6.3 Groupe C4h
6.4 Groupe C5h
6.5 Groupe C6h
7 Groupes Dnh
7.1 Groupe D2h
7.2 Groupe D3h
7.3 Groupe D4h
7.4 Groupe D5h
7.5 Groupe D6h
7.6 Groupe D8h
8 Groupes Dnd
8.1 Groupe D2d
8.2 Groupe D3d
8.3 Groupe D4d
8.4 Groupe D5d
8.5 Groupe D6d
9 Groupes Sn
9.1 Groupe S4
9.2 Groupe S6
9.3 Groupe S8
10 Groupes cubiques
10.1 Groupe T
10.2 Groupe Th
10.3 Groupe Td (tétraédrique)
10.4 Groupe O
10.5 Groupe Oh (octaédrique)
11 Groupes icosaédriques
11.1 Groupe I
11.2 Groupe Ih
12 Groupes linéaires
12.1 Groupe C∞v
12.2 Groupe D∞
12.3 Groupe D∞h
13 Groupe de rotation
13.1 Groupe K ou R3i
14 Groupes doubles
Dans les groupes doubles suivants, R représente l'opération de rotation d'angle 2π. L'opération identité est R2.
14.1 Groupe double D2
14.2 Groupe double D3
14.3 Groupe double D4
14.4 Groupe double Õ