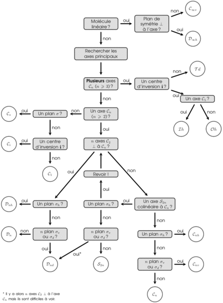
Fichier:Recherche groupe ponctuel.gif
Un article du site scienceamusante.net.
Taille de cet aperçu : 443 × 600 pixels.
Fichier d'origine (704 × 953 pixels, taille du fichier : 55 ko, type MIME : image/gif)
Statut du copyright
Germain Vallverdu, UPPA
Historique du fichier
Cliquer sur une date et heure pour voir le fichier tel qu'il était à ce moment-là.
| Date et heure | Vignette | Dimensions | Utilisateur | Commentaire | |
|---|---|---|---|---|---|
| actuel | 13 avril 2018 à 21:10 | 704 × 953 (55 ko) | WikiSysop (discuter | contributions) |
- Vous ne pouvez pas remplacer ce fichier.
Utilisation du fichier
La page suivante utilise ce fichier :